58亿元,东方财富实控人亲属再次转让,最新结果出炉!

Connor 欧意okex官网 2025-10-10 12 0

【导读】东方财富实控人其实亲属再度转让股份,金额为58亿元

中国基金报记者 江右

总市值超4000亿元的互联网金融龙头东方财富最新公告称,实控人其实的父亲和妻子转让价值58.02亿元股份。7月其实的父亲进行股份转让,涉及金额为34.4亿元,两次转让涉及金额合计超90亿元。

实控人的父亲和妻子转让结果

9月30日晚间发布转让询价计划书,节后第一个交易日,转让结果出炉。10月9日晚间,东方财富发布股东询价转让定价情况提示性公告。

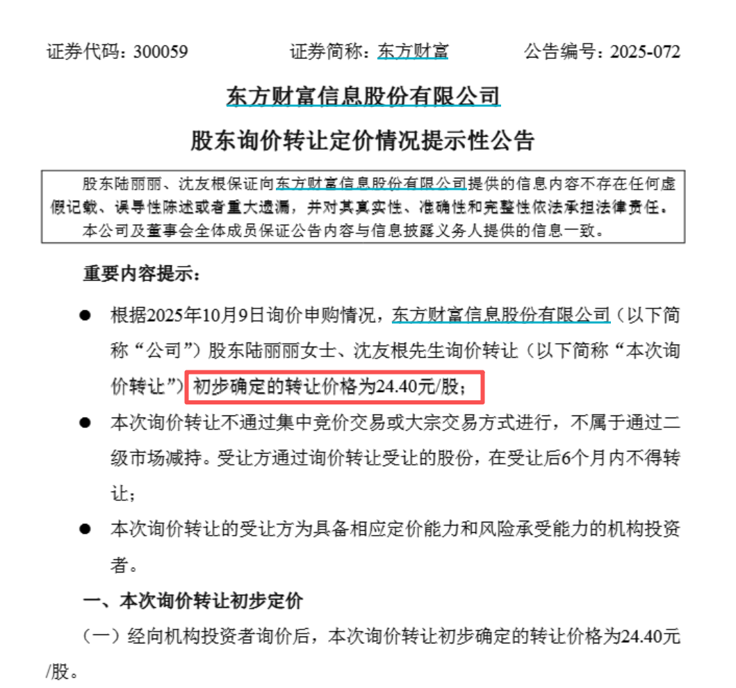
东方财富表示,根据10月9日询价申购情况,公司股东陆丽丽女士、沈友根先生询价转让(以下简称本次询价转让)初步确定的转让价格为24.40元/股;本次询价转让不通过集中竞价交易或大宗交易方式进行,不属于通过二级市场减持。沈友根先生与东方财富控股股东、实际控制人其实先生系父子关系,其实先生与陆丽丽女士系夫妻关系,三人为一致行动人。

58亿元,东方财富实控人亲属再次转让,最新结果出炉!

据介绍,受让方通过询价转让受让的股份,在受让后6个月内不得转让;本次询价转让的受让方为具备相应定价能力和风险承受能力的机构投资者。

参与本次询价转让报价的机构投资者家数为32家,涵盖了合格境外机构投资者、基金管理公司、保险资产管理公司、证券公司、私募基金管理人等专业机构投资者。本次询价转让拟转让股份已获全额认购,初步确定受让方为16家机构投资者,拟受让股份总数约为2.38亿股。本次询价转让金额合计为58.02亿元。

24.4元的转让价格,相较东方财富最新收盘价26.76元,折价8.82%。东方财富最新总市值为4229亿元。

58亿元,东方财富实控人亲属再次转让,最新结果出炉!

展开全文

今年7月份股份转让金额为34.4亿元

据悉,陆丽丽、沈友根本次转让股份所获资金,将主要用于投资科技创业类企业。此次通过引入优质境内外长期机构投资者,形成一、二级股东有序接力的格局,助力资本市场实现良性循环。

今年7月份,东方财富实控人其实的父亲沈友根已进行过一次询价转让,沈友根当时转让公司1%股份,17家知名机构受让,转让股份数为1.588亿股,转让价格为21.66元/股,转让总金额为34.4亿元。当时,易方达基金、中欧基金、国泰海通证券、中信证券、阿布扎比投资局、摩根士丹利、摩根大通等知名中外资机构参与受让。受让机构合计17家,包括公募、券商、私募、保险资管、外资机构等。

编辑:格林

校对:乔伊

制作:舰长

审核:许闻